本篇文章內容由[中國幕墻網]編輯部整理發布:
在建筑工程領域,除了魯班獎(詞條“魯班獎”由行業大百科提供),還有一大獎項備受矚目,那就是詹天佑獎。近日,第十五屆中國土木工程詹天佑獎入選工程名單公示,國內外30項建設工程榜上有名。此次公示期為11/13-11/27,看看你的企業修建的工程是否名列其中?

第十五屆中國土木工程詹天佑獎入選工程名單
一、建筑工程(9項)
上海中心大廈;寧波站;上海迪士尼度假區;上海交響樂團音樂廳;南京牛首山文化旅游區佛頂宮工程; 重慶國際博覽中心;宜興市文化中心;鄂爾多斯市東勝區全民健身活動中心體育場;新建杭州東站擴建工程站房及相關工程。
二、橋梁工程(4項)
馬鞍山長江公路大橋;馬來西亞檳城第二跨海大橋;京新高速公路上地鐵路分離式立交橋;寧波鐵路樞紐新建北環線工程甬江特大橋。
三、鐵道工程(2項)
新建蘭新鐵路第二雙線工程(新疆段);重慶至利川鐵路。
四、隧道工程(2項)
青藏鐵路新關角隧道;南京市梅子洲過江通道連接線工程-青奧軸線地下交通系統及相關工程。
五、公路工程(2項)
大理至麗江高速公路;阿爾及利亞東西高速公路。
六、水利水電工程(2項)
糯扎渡水電站工程;雅礱江錦屏一級水電站工程。
七、水運工程(1項)
青島港董家口港區青島港集團礦石碼頭工程。
八、軌道交通工程(3項)
上海市軌道交通十二號線工程;青島市地鐵3號線工程;南京至高淳城際軌道南京南站至祿口機場段工程(S1線一期)。
九、市政工程(3項)
香港凈化海港計劃;鄭州市下穿中州大道下立交工程;杭州市東、西部天然氣應急氣源站工程。
十、住宅小區工程(1項)
南寧•瀚林美筑。
十一、國防工程(1項)
新疆軍區“三零礦”工程。
值得注意的是,30項獲得詹天佑獎的工程中,有11項都曾獲得魯班獎。
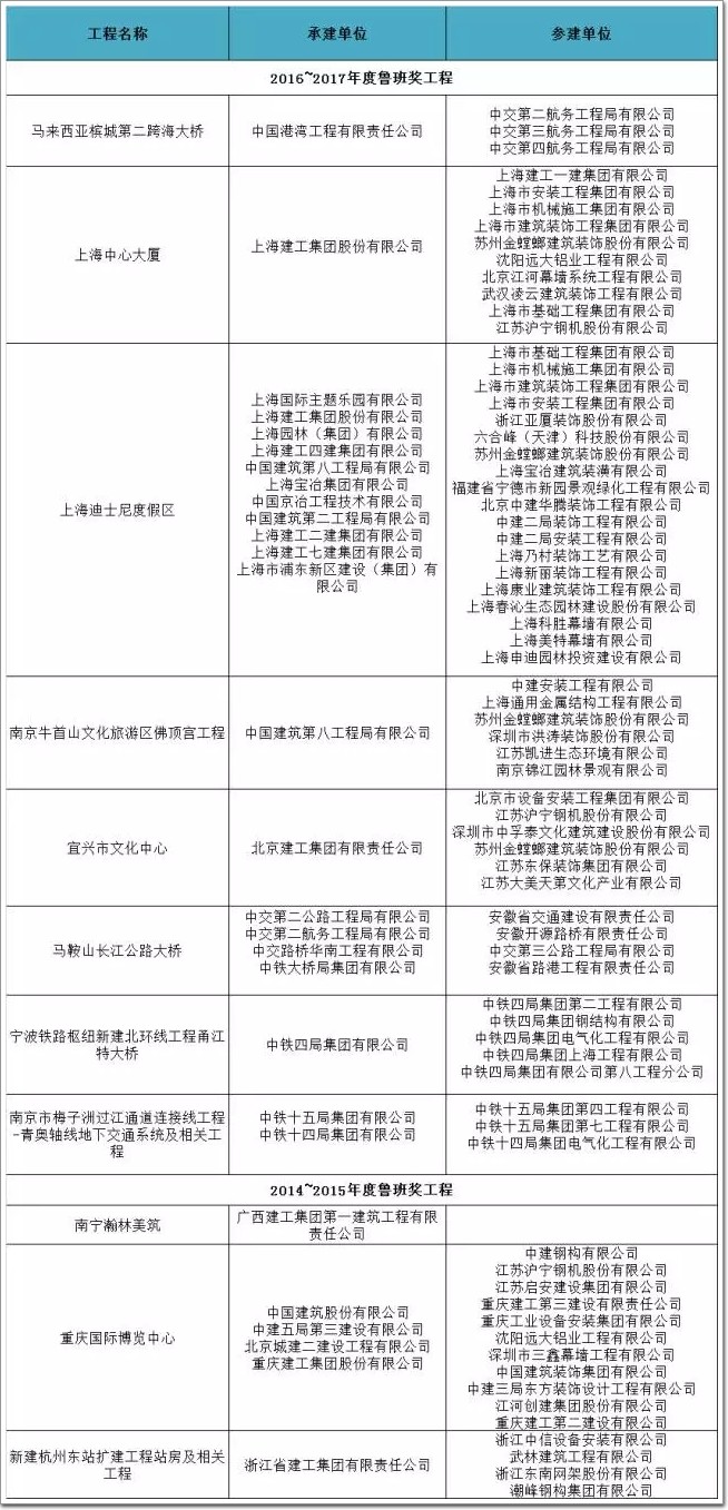
其中,上海中心大廈、上海迪士尼度假區、南京牛首山文化旅游區佛頂宮工程、宜興市文化中心、馬鞍山長江公路大橋;馬來西亞檳城第二跨海大橋、寧波鐵路樞紐新建北環線工程甬江特大橋、南京市梅子洲過江通道連接線工程-青奧軸線地下交通系統及相關工程等8項工程獲2016~2017年度魯班獎,重慶國際博覽中心、新建杭州東站擴建工程站房及相關工程、南寧•瀚林美筑等3項工程上榜2014~2015年度魯班獎名單。
2017年度詹天佑獎和魯班獎“雙獎”工程

2017年同時摘得“雙獎工程”的企業中,上海建工、中國交建、中國建筑各有兩項工程,北京建工、浙江建工、廣西建工、中國中鐵和中國鐵建各有一項,一方面說明這些企業非常重視企業榮譽,另一方面說明他們的工程質量和技術創新,領先于其他建筑企業。
你可能有疑惑,都是建筑領域至高無上的榮譽,詹天佑獎與魯班獎有何區別呢?
設立背景及性質不同
中國土木工程詹天佑獎是經科技部批準,住房城鄉建設部認定,在住房城鄉建設部、交通運輸部、中國鐵路總公司(原鐵道部)、水利部、科技部等有關部門的共同支持與指導下,以弘揚科技創新精神,表彰獎勵在科技創新與新技術應用中成績顯著的工程項目為宗旨的獎項。
魯班獎是中國建筑業協會(原中國建筑業聯合會)貫徹執行“百年大計、質量第一”的方針,促進我國建筑工程質量的全面提高,爭創國際先進水平,在建設部的支持下,于1987年設立。1996年將“國家優質工程”與“建筑工程魯班獎”合二為一,定名為“中國建筑工程魯班獎(國家優質工程)”。
側重點不同
詹天佑獎重在科技創新,魯班獎重在施工質量。
評選范圍不同
詹天佑獎包含整個土木工程,魯班獎只包括建筑行業。
評選工程數目不同
詹天佑獎每年評選獲獎工程30項左右,魯班獎獲獎工程逐年增多,2017年境內外獲獎工程達到282項。
劃分標準不同
詹天佑獎工程劃分為11類,分別是:建筑工程、橋梁工程、鐵道工程、隧道工程、公路工程、水利水電工程、水運工程、軌道交通工程、市政工程、住宅小區工程、國防工程。
魯班獎工程劃分為4類,分別是:公共建筑工程,工業、交通、水利工程,住宅工程和市政、園林工程。
總之,兩項大獎含金量都很高,但是詹天佑獎由于名額少,獲得難度要大得多。
目前,全國共有378項工程獲得詹天佑大獎。獲獎工程在規劃、勘察、設計、施工、科研、管理等技術方面具有突出的創新性和較高的科技含量,積極貫徹執行“四節一環保”等可持續發展方針,在同類工程建設中具有領先水平,經濟和社會效益顯著。
讓我們一起欣賞一下摘得“詹天佑獎和魯班獎雙獎工程”的風采吧!
1、上海中心大廈

2、上海迪士尼度假區

3、南京牛首山文化旅游區佛頂宮工程

4、宜興市文化中心

5、馬鞍山長江公路大橋

6、馬來西亞檳城第二跨海大橋

7、寧波鐵路樞紐新建北環線工程甬江特大橋

8、南京市梅子洲過江通道連接線工程-青奧軸線地下交通系統及相關工程

9、重慶國際博覽中心

10、新建杭州東站擴建工程站房及相關工程

11、南寧•瀚林美筑
